Feminists, like QAnon believers, aren’t much into reading anything that violates their sacred beliefs.
To provide simple evidence that doesn’t require (much) reading, I’m using images to visually illustrate why so much of feminism’s sacred beliefs are a bunch of bull crap.
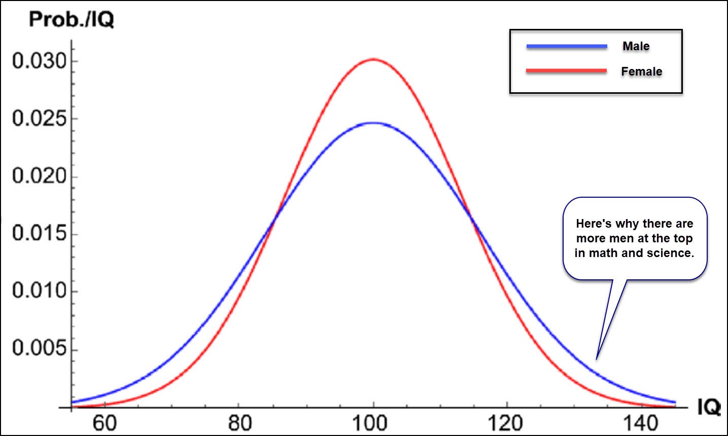
This installment shows why, despite feminists’ laughable assertion that “Gender is a Cultural Construct”, that Larry Summers was right when he asserted in 2005 that one reason that women might be underrepresented in science and engineering at top universities is due to biological differences between men and women.
Specifically, this is due to greater variablity theory, i.e. women and men are equally intelligent on average, but there’s a wider range of male intelligence and therefore — as shown in the graph below — there are more male geniuses AND male idiots.


